欢迎来到东莞职业技术学院终身教育学院(筹)官网!
首页
学院概况
基层党建
基层党建
理论学习
成人高等教育及网络教育
自学考试
培训与资格认定
松山湖社区学院
继续教育管理与学习平台
首页
首页
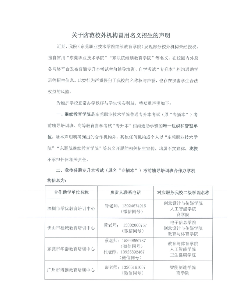
关于防范校外机构冒用名义招生的声明
发布时间:
2025-09-15 17:04
(一审:林小丽;二审:司衍雷;三审:苏江)
上一篇:
东莞职业技术学院2025年高等学历继续教育录取学员名单
下一篇:
东莞职业技术学院2025年高等学历继续教育录取学员名单
【
关闭
】